Ponce12 Publicado 2 de Agosto del 2013 Denunciar Publicado 2 de Agosto del 2013 Hola a todosss Tengo un Audi A3 del 96 y me e comprado los asientos recaro electricos y calefactables... Mi problema es que para darles alimentación no se qué cables son positivos y cuáles son los negativos, e localizado un positivo y un negativo por los colores más normales que son cable rojo ( positivo ) y cable marrón (negativo ), pero conectando esos cables solo me funcionan 2 funciones de 3 que tiene, me funciona el respaldo y el lumbar, ya no se qué hacer ni dónde mirar.... aquí dejo una foto de la manguera que sale con los cables. Si alguien sabe del tema por favor!!!! Decirme como tengo que hacer la las conexiones!!! Que me va a dar algo jeje. Nota: me compre los asientos ya con las clamas cortadas, pero es indiferente ya que mi modelo traía los asientos normales y no trae esas conexiones, los cables que e conectado son los de la izquierda, positivo rojo y negativo marron de cable gordo Responder
Ponce12 Publicado 3 de Agosto del 2013 Autor Denunciar Publicado 3 de Agosto del 2013 Alguien sabe del tema ???????? Responder
a3_130_tdi Publicado 3 de Agosto del 2013 Denunciar Publicado 3 de Agosto del 2013 Yo estaba en tu misma situación, haber si tengo tiempo y te paso un esquema facil de donde van los cables por colores y números. Responder
zanusix Publicado 3 de Agosto del 2013 Denunciar Publicado 3 de Agosto del 2013 De que año era el coche donante de los acientos? Responder
Ponce12 Publicado 4 de Agosto del 2013 Autor Denunciar Publicado 4 de Agosto del 2013 Hola!!! El chico me dijo del 2003 Responder
Ponce12 Publicado 4 de Agosto del 2013 Autor Denunciar Publicado 4 de Agosto del 2013 A3_130_tdi te agradeceria que me pasaras esa documentacion...graciasssss Responder
Ponce12 Publicado 4 de Agosto del 2013 Autor Denunciar Publicado 4 de Agosto del 2013 Ya estoy muy desesperado con el tema solo tengo puestos los asientos de atrás, y desde la semana pasada estoy intentando sacar las conexiones pero nada, la única conexión que e sacado como ya comente a sido cojer el positivo ( rojo ) y negativo ( marrón grueso ) que sale en la fotografía en la parte izquierda, y dando alimentación a esos cables solo responden el respaldo y el lumbar, el elevador no. Los 2 asientos responden de la misma manera, asique dudo que esten los 2 averiados Responder
a3_130_tdi Publicado 4 de Agosto del 2013 Denunciar Publicado 4 de Agosto del 2013 Ya estoy muy desesperado con el tema solo tengo puestos los asientos de atrás, y desde la semana pasada estoy intentando sacar las conexiones pero nada, la única conexión que e sacado como ya comente a sido cojer el positivo ( rojo ) y negativo ( marrón grueso ) que sale en la fotografía en la parte izquierda, y dando alimentación a esos cables solo responden el respaldo y el lumbar, el elevador no. Los 2 asientos responden de la misma manera, asique dudo que esten los 2 averiados Con el positivo y el negativo que comentas deben funcionar todos los motores, arriba, abajo, respaldo y lumbar Responder
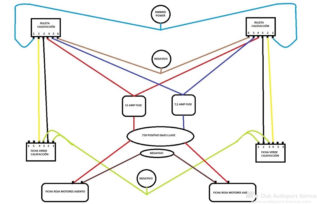
a3_130_tdi Publicado 4 de Agosto del 2013 Denunciar Publicado 4 de Agosto del 2013 te mando el esquema de como yo lo tengo conectado Responder
zanusix Publicado 4 de Agosto del 2013 Denunciar Publicado 4 de Agosto del 2013 mmmmm yo no lo tengo muy claro Responder
a3_130_tdi Publicado 4 de Agosto del 2013 Denunciar Publicado 4 de Agosto del 2013 te mando el esquema de como yo lo tengo conectado en el positivo de los motores de los asientos creo que puse un fusible de 20 amp Responder
a3_130_tdi Publicado 4 de Agosto del 2013 Denunciar Publicado 4 de Agosto del 2013 mmmmm yo no lo tengo muy claro solo tienes que fijarte en los números de las fichas y unir cables, parece mas complicado de lo que realmente es. lo que si te digo que yo me lleve toda una tarde liado con la instalación por que una vez en el coche lo quieres dejar todo perfecto sin que se vea ningún cable y dejarlo todo fino y se echa mas tiempo. si os puedo ayudar en algo solo me tenéis que preguntar Responder
Ponce12 Publicado 4 de Agosto del 2013 Autor Denunciar Publicado 4 de Agosto del 2013 Muchas gracias por el esquema, A3_130_tdi decías que ya sólo con la alimentación del positivo y el negativo que ya les e dado ya me debería de funcionar¿ La alimentación se la estoy dando con una fuente de alimentación en mi oficina, y los 2 asientos responden igual, no me funciona la elevación arriba y abajo. Estoy cayendo ahora al ver el esquema que hay que meterle un fusible de 15 amperios ... Eso me da a pensar que con la fuente de alimentación de bajo de consumo laboratorio con la que estoy probando los asientos no me vale por que tiene un máximo de consumo de 2,3 amperios y casi seguro que supera ese consumo la elevación del asiento. La F.A de alimentación que tengo en el taller es para medir diodos y reguladores de tensión y de más componentes electrónicos que trae una placa de circuito electrónico que su consumo máximo es de 600 mili amperios Los consumos que me dan son los siguientes: Regulación Lumbares : 0,800 mili amperios. Regulación Respaldó : 1,800 Amperios. Regulación elevación : ???? Seguro qué supera los 2,300 amperios. Mañana voy a darles alimentación en el coche, y ya os contare. Responder
Ponce12 Publicado 4 de Agosto del 2013 Autor Denunciar Publicado 4 de Agosto del 2013 te mando el esquema de como yo lo tengo conectado No tengo muy clara la conexión ya que no tengo las clemas de conexión ni en el asiento ni debajo, en el asientos están las 3 mazos o mangueras de cable cortadas Responder
a3_130_tdi Publicado 4 de Agosto del 2013 Denunciar Publicado 4 de Agosto del 2013 te mando el esquema de como yo lo tengo conectado No tengo muy clara la conexión ya que no tengo las clemas de conexión ni en el asiento ni debajo, en el asientos están las 3 mazos o mangueras de cable cortadas Vale ahora te entiendo, no tienes las fichas donde van numerados los cables... Yo tengo que tener una foto de mis fichas de cuando las estuve montando, cuando lo mire te pongo una foto de las fichas y los números de los cables que van a cada ficha. Por cierto como piensas conectarlos a las ruletas de la calefacción? ? Responder
Publicaciones recomendadas
Unirse a la conversación
Puedes publicar ahora y registrarte más tarde. Si tienes una cuenta, conecta ahora para publicar con tu cuenta.